豫食考核官方版是一款专为河南省食品企业设计的管理与考核工具,旨在帮助用户高效完成食品安全管理、员工绩效考核及日常运营监督等任务,确保食品行业的安全与质量。
该软件集成了食品监管政策解读、企业自查自纠、员工培训计划管理、绩效考核体系构建以及食品安全知识库等功能模块,旨在提升食品企业的管理水平,降低食品安全风险,同时优化人力资源配置,提升工作效率。

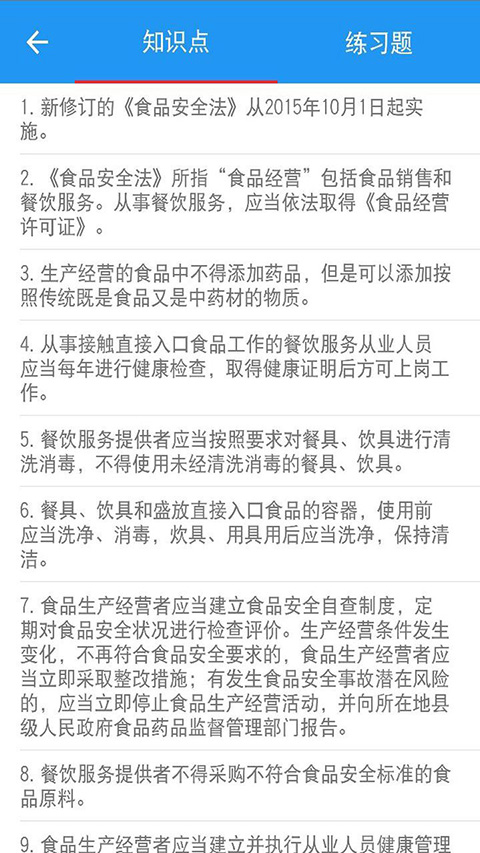
1. 政策推送与解读:实时更新国家及地方食品安全法规,提供权威解读,帮助企业快速响应政策变化。
2. 智能化自查系统:根据企业实际情况,自动生成个性化检查清单,支持在线记录检查结果,便于及时发现并整改问题。
3. 员工培训管理:内置丰富的食品安全培训课程,支持在线学习、考试与证书管理,提升员工食品安全意识与专业技能。
4. 绩效考核模块:灵活设置考核指标,支持多维度评价员工工作表现,实现绩效与奖惩的精细化管理。
1. 数据可视化分析:提供直观的图表展示,如食品安全风险分布图、员工绩效排名等,便于管理层快速决策。
2. 移动办公支持:支持手机APP应用,方便员工随时随地查看任务、学习培训及完成考核,提高工作效率。
3. 云端存储与同步:所有数据云端存储,确保数据安全的同时,实现多设备间无缝同步,便于团队协作。
4. 预警与提醒功能:针对重要日期、检查期限、培训截止日等自动发送提醒,减少漏检漏训风险。
1. 创建企业档案:首先录入企业基本信息,包括组织架构、人员构成等。
2. 配置考核体系:根据企业需求自定义考核标准与周期。
3. 执行日常检查:利用自查系统记录每日或定期的检查结果。
4. 组织员工培训:安排并跟踪员工参与培训情况。
5. 查看与分析报告:定期查看系统生成的各类分析报告,进行针对性改进。
豫食考核官方版凭借其全面的功能覆盖、智能化的操作设计以及高效的团队协作能力,成为河南省食品企业提升管理水平、保障食品安全、优化人力资源配置的得力助手。其简单易用的界面设计、强大的数据分析功能以及移动办公的便捷性,大大提升了企业的管理效率与员工的工作满意度,是食品行业值得推荐的一款管理软件。
手机扫描下载
安卓版下载
山地赛车3D39.23M /
赛车竞速
bobo浏览器蓝色版本134.18M /
实用工具
cosplay短裙可爱美女壁纸24.38M /
拍摄美化
海马助手安卓版52.27M /
实用工具
世纪高教app32.47M /
学习办公